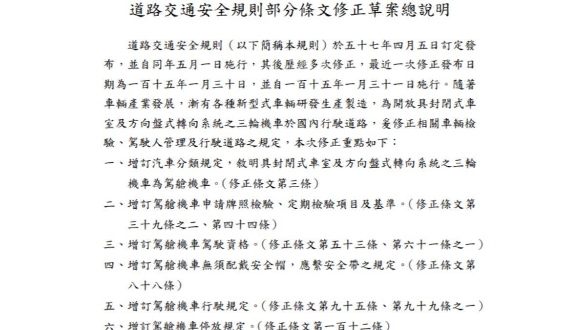
微型電動三輪車上路迎來曙光!近日,交通部預告修正《道路交通安全規則》部分條文,研擬新增「駕艙機車」分類,開放具封閉式車室及方向盤式轉向系統的三輪機車正式上路。考量到操作介面近似于汽車,修法也提到駕艙機車必須要持有小型車以上駕照才能駕駛,但比照機車型式進行領牌,同時也不得行駛高速公路或是快速道路。若修法透過,預計最快下半年就能開放,意即Lean 3這類的微型電動車將可以合法上路。

早在Lean 3確定推出企業版、量產版車型之際,Lean Mobility就已經透露未來旗下車輛將能夠合法領牌。如今交通部預告修法,將在《道路交通安全規則》新增汽車分類,將具封閉式車室及方向盤式轉向系統的三輪機車明訂為「駕艙機車」,同時制定關于駕艙機車行駛道路、停放標準還有驗車標準等相關規定。
文章未完,點擊下一頁繼續
文章未完,點擊下一頁繼續
下一頁